-
Notifications
You must be signed in to change notification settings - Fork 0
Description
缘起
目前就职的公司,有项目定制快速开发界面需求,为满足客户,经过1~2年的技术积累,沉淀出了界面设计器(页面可视化搭建工具)。 设计器代码由requirejs + jquery组成,随着业务不断扩展,为满足客户不定性需求,设计器代码越来越臃肿,代码扩展和后续维护都面临着牵一发而动全身的挑战。 在需求不断演进、技术不断革新的同时,用户体验要求也越来越高,因此我们开始了对整个产品线包括设计器在内的重构。
Tenon 多半是利用业余时间,经由技术预研和个人想法实践而诞生。
期间踩坑、填坑,不断推翻重来,有难度也有挑战。
名称由来
Tenon,取自 mortise and tenon( 卯榫)。
由木工卯榫结构(tenon structure)启发,在规则内保持灵活性。
榫卯作为一种传统工艺是一种文化,也代表着一种工匠精神,更是一种精致的生活体现~
需求分类
- 静态页面
- 固定业务逻辑页面
- 定制页面
前端页面需求可以分为这么三类。
对于定制页面,只要用户支付定制费,我们不吝啬开发,但在业务稳定的情况下界面设计器能极大地提高效率。
这也是可视化工具的初衷之一。
分析问题
页面构成
HTML DOM 树:
设计器的操作对象是页面。
页面是一份 HTML 文档。
HTML 使用一种树形结构来表示页面。
树的每个节点为一个页面元素或文本节点。
一个页面元素可以包含多个页面元素节点或文本节点。
页面元素通常称为标签。
标签类型由 HTML 规范定义。
- page = HTML Tree + Data + Dynamic Logic(动态逻辑)
HTML Tree 是页面元素的树形结构,
Data 是页面元素的属性或文本节点,
Dynamic Logic是使用js对页面修改和控制。
组件化时代 Component Tree 相当于 HTML Tree。
代码编辑器(IDE)本质上是对HTML Tree, Data 和 Dynamic Logic增删和修改。
设计器是不要求使用者具有编程基础,使用可视化交互的方式通过拖拉、填表或编写代码实现页面可视化编辑的软件工具(可视化IDE)。
四个维度
- HTML Tree 编辑
- 布局灵活,高度自由(元素、结构、样式、数据)
- 交互简单
- 不涉及业务逻辑
- Component Tree 编辑
- 以组件为核心,快速迭代开发
- 业务逻辑强耦合,复用程度高
- 页面 Data 编辑
- 样式、图片url、文本以及组件提供的属性等
- Dynamic Logic 编辑
- 可编写代码,实现复杂业务逻辑
设计器提供的能力是编辑页面组成部分之一或多部分。
编辑自由度
- html元素
- 可编辑的元素丰富
- 页面结构灵活
- 可视化编辑效率较低
- 业务逻辑封装度较低
- 组件
- 可编辑的元素依赖设计器提供的组件
- 可视化编辑效率较高
- 业务逻辑封装度较高
编辑自由度, 是指页面可编辑单元的粒度。
布局方式
- 定位布局
- 页面结构单一
- 组件位置固定,不容易支持自适应布局
- 嵌套布局
- 页面结构灵活
- 支持自适应展示布局
关于设计器的实现,有嵌套和无嵌套两种布局方案。
在满足其业务需求的前提下,无论哪种实现,都是革命性的突破。
若是将两者结合,并遵循所见即所得的设计方式,或许是一种新的思路。
定位布局是一种无嵌套布局,只需父元素设置position: relation属性便能实现拖拽组件生成页面。
要满足嵌套布局,需要有嵌套布局容器组件。
嵌套布局容器组件(NestedLayoutContainer)是一个支持嵌套布局的组件。可插入特定组件(嵌套布局容器组件、定位布局容器组件、导航组件、视图组件等),并支持特定组件排序和属性设置(高度、宽度、对齐方式等)。
要支持定位布局嵌入嵌套布局,需要有定位布局容器组件。
定位布局容器组件(PositionLayoutContainer)是一个支持无嵌套定位布局、且支持插入嵌套布局容器组件的组件。可插入无嵌套组件并限制最大拖动范围,即定位布局容器组件是无嵌套组件的父级。
架构设计
愿景
- 内容可配置,页面结构可配置,逻辑可配置
- what you see is what you get
定位
- 目标
- 快速搭建页面
- 降低门槛
- 提高效率
- 便于后期实施人员维护
- 体验
- 易用性
- 高效性
- 可维护性
- 页面呈现一致性
平台支持
- pc
- iPad
- mobile
开发自适应组件以支持不同平台展示,没必要为不同平台单独定制项目。
视图布局
Tenon 由项目列表页面、设计页面、预览页面三部分组成。
核心理念
组件
组件是对HTML元素、样式布局、业务逻辑的封装。
数据
- 配置数据
- css级别
- 字体属性
- 文本属性
- 背景属性
- 容器属性
- 边框属性
- 定位属性
- 鼠标属性
- …
- 组件级别
- css级别
对配置数据的描述,使用JSON格式,并遵循 JSON Schema 规范。
例如对边框属性的描述JSON Schema为:
const borderSchema = {
title: 'border',
type: 'object',
properties: {
borderWidth: {
description: '边框宽度',
type: 'number',
minimum: 0,
format: 'number',
},
borderRadius: {
description: '边框圆角',
type: 'number',
minimum: 0,
format: 'number',
},
borderStyle: {
description: '边框样式',
type: 'string',
enum: [
{
text: 'none',
value: 'none'
},
{
text: 'solid',
value: 'solid'
},
{
text: 'dashed',
value: 'dashed'
},
{
text: 'dotted',
value: 'dotted'
},
{
text: 'double',
value: 'double'
},
],
format: 'select',
},
borderColor: {
description: '边框颜色',
type: 'string',
format: 'color',
},
},
}
使用 JSON Schema 描述组件有以下几点好处:
- 配置数据校验,避免编辑错误
- 生成属性编辑区域
- 组件与配置数据解耦
- 组件与设计器解耦
- 数据趋于标准化,降低后期维护的差异性
组件可以按照JSON Schema规范描述其支持的配置数据。
此时组件是一个独立的整体,可在任何地方使用。
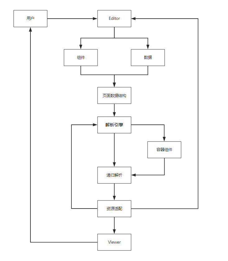
解析器
- 页面数据结构
- 解析引擎
简单流程原理示意图
事件机制
- 组件A -> emit -> EventCenter -> on -> 组件B
复合组件
使用已有组件创建新的组件。允许对复合组件内的组件进行二次编辑。
Dynamic Logic
组件级别,可编写代码,实现业务逻辑。
结语
时常思考这样几个问题
- 为什么要做设计器以及做设计器的初衷是什么
- 谁是使用者
- 产品的定位和发展方向
也许正如知乎网友所言:做的到可视化工具,做好可视化工具很难。
References
- 页面可视化搭建工具前生今世(页面可视化搭建工具前生今世 CntChen/cntchen.github.io#15)
- json-schema(https://json-schema.org/)
- pipeline-editor(https://github.com/page-pipepline/pipeline-editor)
- VvvebJs(http://www.vvveb.com/vvvebjs/editor.html)








