PICTOR is an open-source radio telescope that allows anyone to observe the radio sky, using its convenient web platform for free: https://www.pictortelescope.com
PICTOR consists of a 1.5-meter parabolic antenna that allows anyone to make continuous and spectral (i.e. hydrogen line) drift-scan observations of the radio sky in the 1300~1700 MHz regime for free.
The goal of this effort is to introduce students, educators, astronomers and others to the majesty of the radio sky, promoting radio astronomy education, without the need of building a large and expensive radio telescope.
PICTOR is a fully open source (software & hardware) project.
Telescope diameter: 1.5m (4.92 ft = 59.05")
Focal Ratio (F/D): 0.411 (prime focus antenna)
Beamwidth (HPBW @ 1420 MHz): ~8.95° (k factor = 63.64)
Operating frequency range: 1300~1700 MHz (L band)
Two-stage low-noise amplifier (LNA): Gain: 30 ± 2 dB - Noise figure (NF): < 0.5 dB
High-pass filter: -30 dBc below 900 MHz
Third-stage LNA (used as an in-line amplifier): Gain: > 9 dB *
Band-pass filter: f_center = 1420 MHz (designed for hydrogen line observations) *
Instantaneous bandwidth (IBW): up to 3.2 MHz (sufficient for spectral observations) [to be upgraded to 30.72 MHz]
Number of channels: up to 2048 (for high frequency-resolution observations) [to be upgraded to 16384]
*Deemed unnecessary hence removed
S-Parameter of the monopole inside the feed:
S-Parameter of the feedhorn (with rod) - this should be the considered S-Parameter of the antenna in its entirety:
Measured with the Keysight N5221A PNA Network Analyzer (10 MHz~13.5 GHz):

Take a look at the PDF guide containing all the information you need to know in order to conduct your first observation of the radio sky!
| File | Description |
|---|---|
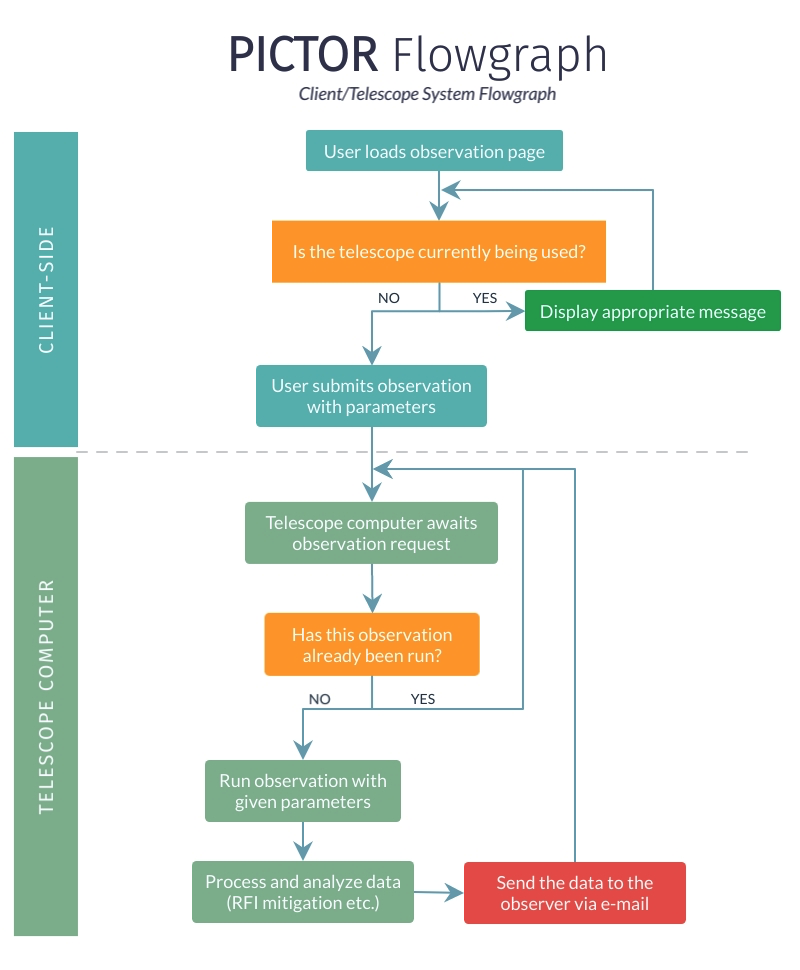
observe.py |
Listens for observation requests & conducts observations |
plot.py |
Produces plots from observation data |
plot_hi.py |
Produces HI-tailored plots (i.e. +calibrated spectrum) from observation data |
id_history.txt |
Serves as an observation ID history database |
fft_integration.grc |
GRC Flowgraph previously used for the recording and processing of the data |
top_block_old.py |
Embedded Python Block for fft_integration.grc |
pfb.grc |
GRC Polyphase Filterbank Flowgraph for efficient data acquisition |
top_block.py |
Embedded Python Block for pfb.grc |
observe.php |
Includes server-side PHP code for /observe |
Waveguide.stl |
STL file for feedhorn visualization |
PICTOR was built by Apostolos Spanakis-Misirlis.
Special thanks to Dr. Cameron Van Eck for his thorough guidance throughout the development of PICTOR, the Telecommunication Systems Laboratory of the Department of Digital Systems at the University of Piraeus for allowing us to conduct decisive antenna measurements, the Dwingeloo Radio Observatory (Paul Boven & Dr. Cees Bassa) for helping with the recording & the plotting of the data, Vasilis Spanakis-Misirlis for his engineering assistance, Konstantinos Bakolitsas for his support and ynk & Tino for their back-end contribution to observe.php.












