В настоящее время банковские приложения полностью завоевал просторы сети Интер-нет, однако пока не имеет формального юридического определения. Более того, ни в юридиче-ской, ни в экономической науке объем данного понятия не определен даже на теоретическом уровне. По своей сути, банковским приложением и традиционной схемой сотрудничества с банком не так велико, как может казаться. И банковские услуги, и счета остались "на своих ме-стах", изменился лишь канал связи между банковскими сотрудниками и их клиентами, точнее, добавился новый: функции, ранее выполняемые исключительно офисом банка, присущи те-перь и его приложению. Услуги банковского приложения включают в себя следующие воз-можности:
- Авторизация и аутентификация пользователя;
- Возможность пополнения счёта в банке.
- Возможность стать клиентом банка не выходя из дома;
- Совершения банковских вкладов через приложение;
- Возможность взятие кредита через приложения.
- Возможность выплаты кредита по месяцам и полностью.
- Выдача вклада по истечению его срока. Главной причиной медленного распространения банковских приложений является от-носительная небезопасность расчетов и сохранности средств на счетах клиентов. Возможность несанкционированного доступа к чужой информации остается основной проблемой в интернете. Но в ответ на сложившиеся трудности в банковском приложении применяют современ-ные технологии программно-аппаратной защиты, которые постоянно совершенствуются. Сегодня система банковских приложений применяется в основном для решения следу-ющих основных задач:
- ускорение документооборота, более оперативное, чем в классическом виде, управле-ние денежными средствами;
- экономия времени (нет необходимости ехать в филиал банка и тратить время на дорогу и на простаивание в очередях);
- возможность управления деньгами на расстоянии, т. е., когда применение классиче-ской технологии невозможно или затруднено по тем или иным причинам; Конечно, система интернет-банкинга, несовершенна. Так, к примеру, применение си-стем электронных платежей сталкивается со многими проблемами, а именно:
- недостаточная степень защиты проведения платежей в Интернете;
- нет единого стандарта на документооборот. Правила обработки документов также не стандартизированы;
- технологические схемы прохождения и обработки документации в банках различны;
- большая разница в подготовленности клиентов к работе с вычислительной техникой и системами электронных платежей. Таким образом, реальный эффект от применения системы банковских приложений складывается из многих показателей. Важны не только качественные и количественные пока-затели системы как таковой, а способ ее применения, т. е., возможности, которые реализует и поддерживает банк. Сегодня система банковских приложений в банках Беларуси позволяет работать в ре-жиме онлайн, имея любой современный компьютер, с любой операционной системой, любым web-браузером и доступом в Интернет.
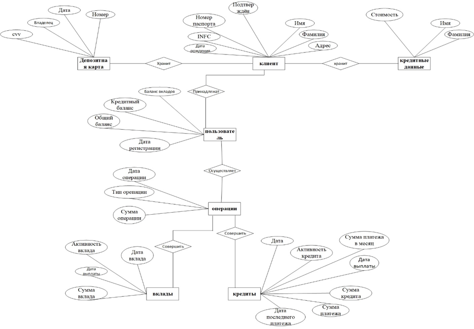
Главной целью проектирования моделей является отображение функциональной струк-туры объекта, то есть производимые ими действия и связи между этими действиями. Наиболее распространенным средством моделирования данных являются диаграммы «сущность-связь» (ERD), которые предназначены для графического представления моделей данных разрабатыва-емой программной системы и предлагают некоторый набор стандартных обозначений для определения данных и отношений между ними. С помощью этого вида диаграмм можно опи-сать отдельные компоненты концептуальной модели данных и совокупность взаимосвязей между ними, имеющих важное значение для разрабатываемой системы. Основными понятиями данной нотации являются понятия сущности и связи. При этом под сущностью понимается произвольное множество реальных или абстрактных объектов, каждый из которых обладает одинаковыми свойствами и характеристиками. В этом случае каждый рассматриваемый объект может являться экземпляром одной и только одной сущности, должен иметь уникальное имя или идентификатор, а также отличаться от других экземпляров данной сущности. Связь опре-деляется как отношение или некоторая ассоциация между отдельными сущностями. Примера-ми связей могут являться родственные отношения типа «отец-сын» или производственные отношения типа «начальник-подчиненный». Другой тип связей задается отношениями «иметь в собственности» или «обладать свойством». Графическая модель данных строится таким образом, чтобы связи между отдельными сущностями отражали не только семантический характер соответствующего отношения, но и дополнительные аспекты обязательности связей, а также кратность участвующих в данных отношениях экземпляров сущностей. Информационная модель базы представлена на диаграмме «Сущность-связь». Данная диаграмма представлена на рисунке 2.1.
Исходя из исследования предметной области, можно выделить следующие сущности разработки: клиент, депозитная карта, кредитные данные, пользователь, операции, вклады, кредиты. Для сущности «Клиент» можно выделить следующие атрибуты:
- Имя;
- Фамилия;
- Адрес;
- Подтверждён;
- Дата рождения;
- Номер паспорта;
- INFC. Для сущности «Депозитная карта» можно выделить следующие атрибуты:
- Номер;
- Дата;
- Владелец;
- CVV. Для сущности «Кредитные данные» можно выделить следующие атрибуты:
- Стоимость;
- начисленный процент;
- Имя;
- Фамилия; Для сущности «Пользователь» можно выделить следующие атрибуты:
- Баланс вкладов;
- Кредитный баланс;
- Общий баланс;
- Дата регистрации. Для сущности «Операции» можно выделить следующие атрибуты:
- Дата операции;
- Тип операции;
- Сумма операции. Для сущности «Вклады» можно выделить следующие атрибуты:
- Дата вклада;
- Активность вклада;
- Дата выплаты;
- Сумма вклада. Для сущности «Кредиты» можно выделить следующие атрибуты:
- Дата;
- Активность кредита;
- Сумма платежа в месяц;
- Дата выплаты;
- Сумма кредита;
- Сумма платежа;
- Дата последнего платежа.
Программное обеспечение:
- операционная системаWindows 10;
- среда программирования Visual Studio 2022 c использованием интерфейса програм-мирования приложений Windows Forms;
- язык программирования C#;
- программная платформа Microsoft .NET Framework 6.0;
- офисный пакет приложений Microsoft Office (MS Office) 2021;
- программа для построения диаграмм StarUML; Операционная система – это набор управляющих программ, предназначенных для управления ресурсами вычислительной системы как единого комплекса, другими словами, операционная система – это набор программного обеспечения, который обеспечивает работу компьютера. При разработке программного средства использовалась операционная система Windows 10, так как на данный момент эта операционная система является самой распространённой операционной системой. В Windows 10 были исправлены практически все недостатки преды-дущих операционных систем. Аппаратные требования Windows 10 скромнее, она способна ра-ботать даже на маломощных компьютерах и ещё добавлено множество функций, существенно облегчающих работу за компьютером . Visual Studio 2022 – это лучший инструмент для разработки любого приложения под любую платформу. Система управления версиями в этом выпуске делает разработку гибкой, а совместную работу – эффективной [10]. Guna UI 2 – это фреймворк пользовательского интерфейса, который создает компьютер-ные клиентские приложения. Платформа разработки WinForms поддерживает широкий набор функций разработки приложений, включая модель приложения, ресурсы, элементы управле-ния, графику, макет, привязку данных, документы и безопасность. [11]. Язык программирования С# – это простой, современный и объектно-ориентированный язык, который предоставляет современным разработчикам гибкость и возможности для созда-ния программного обеспечения, которое будет работать не только сегодня, но и будет приме-няться в течение многих лет в будущем. [7]. СУБД Microsoft SQL Server 2019 – основной продукт Microsoft по обработке данных. Версия 2018 – это наиболее значительный прорыв в истории платформ данных Microsoft: более быстрые транзакции и запросы, ценные сведения на любом устройстве, расширенная аналити-ка, новые технологии безопасности и новые варианты использования при применении ги-бридного облака. SQL Server 2019 предоставляет передовые функции для решения задач высо-кой важности за счет выполнения операций в памяти и встроенной операционной аналитики [9]. SQL Server – это хорошо масштабируемый, полностью реляционный, быстродействую-щий многопользовательский сервер баз данных масштаба предприятия, способный обрабаты-вать большие объемы данных для клиент-серверных приложений [9]. SQL Server Management Studio (SSMS) – это интегрированная среда для управления лю-бой инфраструктурой SQL: от SQL Server до базы данных SQL Azure. SSMS предоставляет средства для настройки, наблюдения и администрирования экземпляров SQL. С помощью SSMS можно развертывать, отслеживать и обновлять компоненты уровня данных, используемые вашими приложениями, а также создавать запросы и скрипты [9]. .NET Framework – программная платформа, выпущенная компанией Microsoft в 2002 году. Основой платформы является общеязыковая среда исполнения Common Language Runtime (CLR), которая подходит для разных языков программирования. Функциональные возможно-сти CLR доступны в любых языках программирования, использующих эту среду [6]. Microsoft Office 2021 – офисный пакет приложений, созданных корпорацией Microsoft для операционных систем Microsoft Windows [8].








