This is a System Administration and Networking project with Kubernetes.
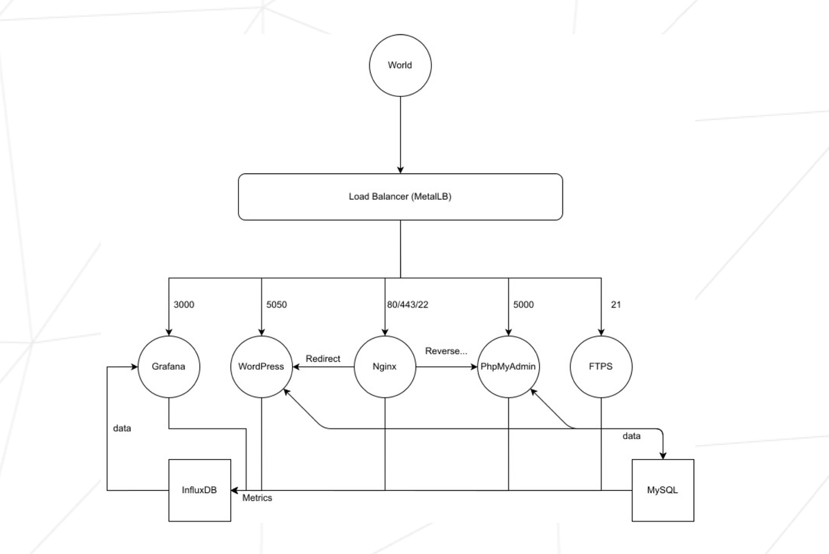
The project consists of setting up an infrastructure of different services(Grafana, WordPress, PhpMyadmin and so on).
You must have Docker, VirtualBox, minikube and kubectl installed.
- Setup :
# Start the setup
./setup.sh- FTPS :
Use Filezilla and connect with user:pass on port 21
FTPSon port 21MySQLon port 3306Wordpresson port 5050Phpmyadminon port 5050Grafanaon port 3000InfluxDBon port 8086Nginxon port 80, 443 (SSL) and 4000 (SSH)
