-
Notifications
You must be signed in to change notification settings - Fork 3
Home
kburger edited this page Sep 17, 2018
·
15 revisions
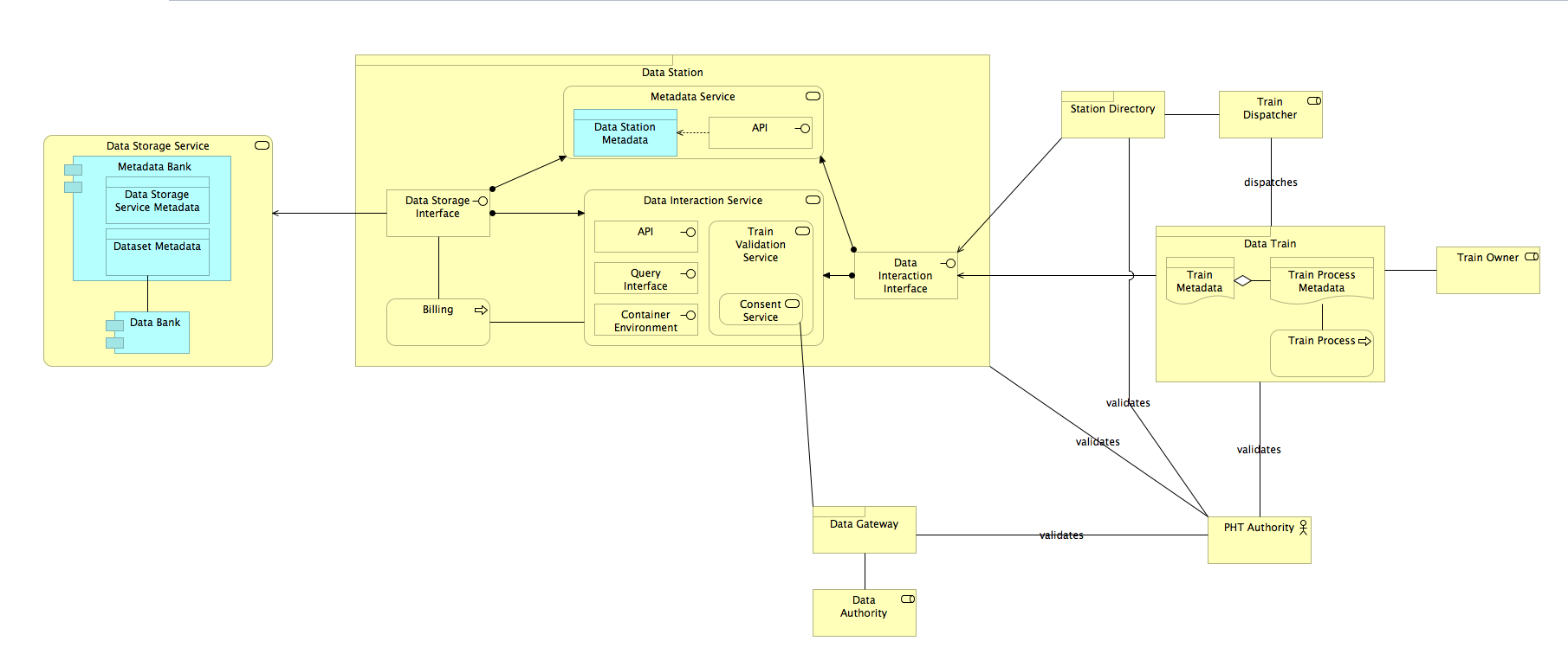
Welcome to the Personal Health Train architecture documentation wiki. Here you can find the latest documentation of the architectural components of the PHT. This documentation is the result of the work of the PHT Architecture group. If you are interested in collaborating in this group, please join at the group's page.
The architecture elements have been designed based on a number of use cases from the related projects. We try to capture their essence here.
The following is a list of the PHT components and a quick description. For further details, please follow the links.
- Data Station - the component that aggregates metadata from all datasets that are accessible through it and supports interactions with these datasets.
- Train - the component that interacts with the data through the Data Station. A Train can be realised using different technological options such as queries, API calls, Docker images, etc.
- Station Directory - the registry for the metadata of all stations in the system, including the metadata of the datasets available in each Data Station. It allows users to discover data and from which station the data can be accessed.
