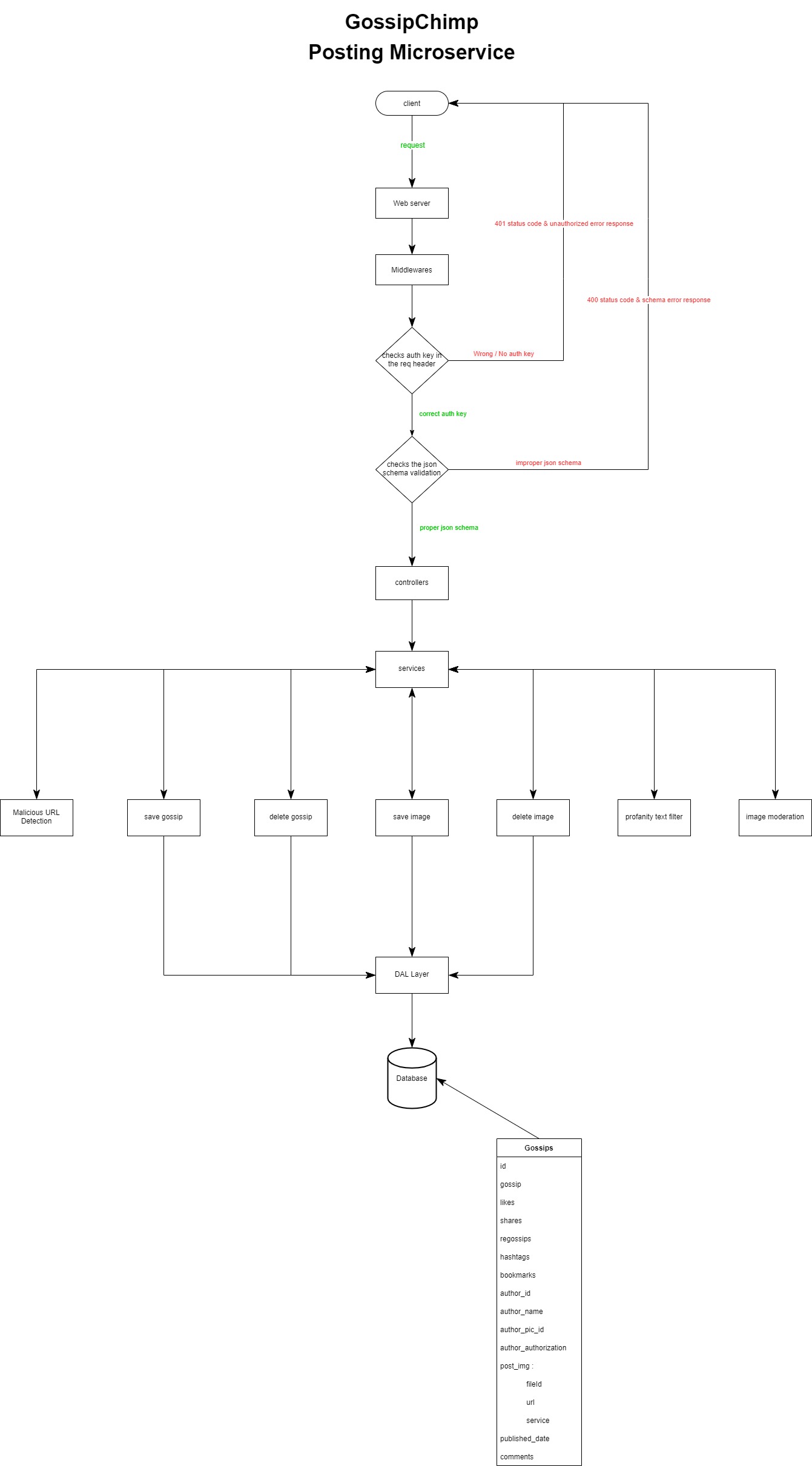
Explanation of gossipChimp posting microservice is available on this website
-
Notifications
You must be signed in to change notification settings - Fork 0
This is a microservice for sharing posts in a project called GossipChimp - An enterprise-grade social media application wherein anyone can signup and gossip about various stuff! (Twitter alternative on steroids).
SwastikGowdaL/GossipChimp-Posting-Microservice
Folders and files
| Name | Name | Last commit message | Last commit date | |
|---|---|---|---|---|
Repository files navigation
About
This is a microservice for sharing posts in a project called GossipChimp - An enterprise-grade social media application wherein anyone can signup and gossip about various stuff! (Twitter alternative on steroids).
Topics
Resources
Stars
Watchers
Forks
Releases
No releases published
Packages 0
No packages published




