Ansible role to setup Debian-like systems desktop configuration.
Full documentation on Readthedocs.
Source code on:
Ingredients
Ansible role to setup Debian-like systems desktop configuration.
This is capable of:
- Upgrade the system.
- Add apt repository sources.
- Update the apt cache.
- Uninstall apt packages.
- Install apt packages.
- Install yarn packages.
- Install pip packages.
- Apply system-wide configuration using git.
- Stop services and disable them.
- Enable services and restart them.
- Create users.
- Add users to groups.
- Apply user-wide configuration using git.
- Run custom user tasks.
By default this role applies the following configuration:
- Installs the base software:
- apt-transport-https
- bzip2
- ca-certificates
- curl
- sudo
- unrar-free
- unzip
- vim
- wget
- xz-utils
- Installs the desktop software:
- audacity
- easytag
- ffmpeg
- gedit
- gimp
- gnome
- gparted
- inkscape
- kdenlive
- keepassx
- obs-studio
- rhythmbox
- vlc
- Configures the base software:
- vim
- Creates a .vimrc configuration file on each user home
- directory.
- Enable syntax highlight.
- Set two spaces instead of tabs.
- Configures the desktop software:
- emacs
- Creates a .emacs.d configuration folder on each user home
- directory.
- Enable line numbers.
- Set themes folder.
- Set wintermute theme.
- Use spaces instead of tabs.
- To install and execute:
ansible-galaxy install constrict0r.desktop ansible localhost -m include_role -a name=constrict0r.desktop -K
- Passing variables:
ansible localhost -m include_role -a name=constrict0r.desktop -K \
-e "{packages: [gedit, rolldice]}"
- To include the role on a playbook:
- hosts: servers
roles:
- {role: constrict0r.desktop}
- To include the role as dependency on another role:
dependencies:
- role: constrict0r.desktop
packages: [gedit, rolldice]
- To use the role from tasks:
- name: Execute role task.
import_role:
name: constrict0r.desktop
vars:
packages: [gedit, rolldice]
To run tests:
cd desktop chmod +x testme.sh ./testme.sh
On some tests you may need to use sudo to succeed.
The following variables are supported:
Boolean value indicating if load items from file paths or URLs or just treat files and URLs as plain text.
If set to true this role will attempt to load items from the especified paths and URLs.
If set to false each file path or URL found on packages will be treated as plain text.
This variable is set to true by default.
ansible localhost -m include_role -a name=constrict0r.desktop \
-e "expand=true configuration='/home/username/my-config.yml' titles='packages'"
If you wish to override the value of this variable, specify an item_path and an item_expand attributes when passing the item, the item_path attribute can be used with URLs too:
ansible localhost -m include_role -a name=constrict0r.desktop \
-e "{expand: false,
packages: [ \
item_path: '/home/username/my-config.yml', \
item_expand: false \
], titles: 'packages'}"
To prevent any unexpected behaviour, it is recommended to always specify this variable when calling this role.
List of groups to add all users into. Each non-empty username will be added to the groups specified on this variable.
This list can be modified by passing an groups array when including the role on a playbook or via –extra-vars from a terminal.
This variable is empty by default.
# Including from terminal.
ansible localhost -m include_role -a name=constrict0r.desktop -K -e \
"{group: [disk, sudo]}"
# Including on a playbook.
- hosts: servers
roles:
- role: constrict0r.desktop
group:
- disk
- sudo
# To a playbook from terminal.
ansible-playbook -i inventory my-playbook.yml -K -e \
"{group: [disk, sudo]}"
List of packages to install via apt.
This list can be modified by passing a packages array when including the role on a playbook or via –extra-vars from a terminal.
This variable is empty by default.
# Including from terminal.
ansible localhost -m include_role -a name=constrict0r.desktop -K -e \
"{packages: [gedit, rolldice]}"
# Including on a playbook.
- hosts: servers
roles:
- role: constrict0r.desktop
packages:
- gedit
- rolldice
# To a playbook from terminal.
ansible-playbook -i inventory my-playbook.yml -K -e \
"{packages: [gedit, rolldice]}"
List of packages to install via yarn.
This list can be modified by passing a packages_js array when including the role on a playbook or via –extra-vars from a terminal.
If you want to install a specific package version, then specify name and version attributes for the package.
This variable is empty by default.
# Including from terminal.
ansible localhost -m include_role -a name=constrict0r.desktop -K -e \
"{packages_js: [node-red, {name: requests, version: 2.22.0}]}"
# Including on a playbook.
- hosts: servers
roles:
- role: constrict0r.desktop
packages_js:
- node-red
- name: requests
version: 2.22.0
# To a playbook from terminal.
ansible-playbook -i inventory my-playbook.yml -K -e \
"{packages_js: [node-red, {name: requests, version: 2.22.0}]}"
List of packages to install via pip.
This list can be modified by passing a packages_pip array when including the role on a playbook or via –extra-vars from a terminal.
If you want to install a specific package version, append the version to the package name.
This variable is empty by default.
# Including from terminal.
ansible localhost -m include_role -a name=constrict0r.desktop -K -e \
"{packages_pip: ['bottle==0.12.17', 'whisper']}"
# Including on a playbook.
- hosts: servers
roles:
- role: constrict0r.desktop
packages_pip:
- bottle==0.12.17
- whisper
# To a playbook from terminal.
ansible-playbook -i inventory my-playbook.yml -K -e \
"{packages_pip: ['bottle==0.12.17', 'whisper']}"
List of packages to purge using apt.
This list can be modified by passing a packages_purge array when including the role on a playbook or via –extra-vars from a terminal.
This variable is empty by default.
# Including from terminal.
ansible localhost -m include_role -a name=constrict0r.desktop -K -e \
"{packages_purge: [gedit, rolldice]}"
# Including on a playbook.
- hosts: servers
roles:
- role: constrict0r.desktop
packages_purge:
- gedit
- rolldice
# To a playbook from terminal.
ansible-playbook -i inventory my-playbook.yml -K -e \
"{packages_purge: [gedit, rolldice]}"
If an user do not specifies the password attribute, this password will be setted for that user.
This password will only be setted for new users and do not affects existent users.
This variable defaults to 1234.
# Including from terminal.
ansible localhost -m include_role -a name=constrict0r.desktop -K -e \
"{password: 4321}"
# Including on a playbook.
- hosts: servers
roles:
- role: constrict0r.desktop
password: 4321
# To a playbook from terminal.
ansible-playbook -i inventory my-playbook.yml -K -e \
"password=4321"
List of repositories to add to the apt sources.
This list can be modified by passing a repositories array when including the role on a playbook or via –extra-vars from a terminal.
This variable is empty by default.
# Including from terminal.
ansible localhost -m include_role -a name=constrict0r.desktop -K -e \
"{repositories: [{ \
name: multimedia, \
repo: 'deb http://www.debian-multimedia.org sid main' \
}]}}"
# Including on a playbook.
- hosts: servers
roles:
- role: constrict0r.desktop
repositories:
- name: multimedia
repo: deb http://www.debian-multimedia.org sid main
# To a playbook from terminal.
ansible-playbook -i inventory my-playbook.yml -K -e \
"{repositories: [{ \
name: multimedia, \
repo: 'deb http://www.debian-multimedia.org sid main' \
}]}}"
List of services to enable and start.
This list can be modified by passing a services array when including the role on a playbook or via –extra-vars from a terminal.
This variable is empty by default.
# Including from terminal.
ansible localhost -m include_role -a name=constrict0r.desktop -K -e \
"{services: [mosquitto, nginx]}"
# Including on a playbook.
- hosts: servers
roles:
- role: constrict0r.desktop
services:
- mosquitto
- nginx
# To a playbook from terminal.
ansible-playbook -i inventory my-playbook.yml -K -e \
"{services: [mosquitto, nginx]}"
List of services to stop and disable.
This list can be modified by passing a services_disable array when including the role on a playbook or via –extra-vars from a terminal.
This variable is empty by default.
# Including from terminal.
ansible localhost -m include_role -a name=constrict0r.desktop -K -e \
"{services_disable: [mosquitto, nginx]}"
# Including on a playbook.
- hosts: servers
roles:
- role: constrict0r.desktop
services_disable:
- mosquitto
- nginx
# To a playbook from terminal.
ansible-playbook -i inventory my-playbook.yml -K -e \
"{services_disable: [mosquitto, nginx]}"
URL or list of URLs pointing to git skeleton repositories containing layouts of directories and configuration files.
Each URL on system_skeleton will be checked to see if it points to a valid git repository, and if it does, the git repository is cloned.
The contents of each cloned repository will then be copied to the root of the filesystem as a simple method to apply system-wide configuration.
This variable is empty by default.
# Including from terminal.
ansible localhost -m include_role -a name=constrict0r.desktop -K -e \
"{system_skeleton: [item_path: https://gitlab.com/huertico/server, item_expand: false]}"
# Or:
# Including from terminal.
ansible localhost -m include_role -a name=constrict0r.desktop -K -e \
"{system_skeleton:https://gitlab.com/huertico/server, expand: false}"
# Including on a playbook.
- hosts: servers
roles:
- role: constrict0r.desktop
system_skeleton:
- item_path: https://gitlab.com/huertico/server
item_expand: false
- item_path: https://gitlab.com/huertico/client
item_expand: false
# Or:
# Including on a playbook.
- hosts: servers
roles:
- role: constrict0r.desktop
system_skeleton:
- https://gitlab.com/huertico/server
- https://gitlab.com/huertico/client
expand: false
# To a playbook from terminal.
ansible-playbook -i inventory my-playbook.yml -K -e \
"{system_skeleton: [item_path: https://gitlab.com/huertico/server, item_expand: false]}"
# Or:
# To a playbook from terminal.
ansible-playbook -i inventory my-playbook.yml -K -e \
"{system_skeleton: [https://gitlab.com/huertico/server], expand: false}"
Boolean variable that defines if a system full upgrade is performed or not.
If set to true a full system upgrade is executed.
This variable is set to true by default.
# Including from terminal.
ansible localhost -m include_role -a name=constrict0r.desktop -K -e \
"upgrade=false"
# Including on a playbook.
- hosts: servers
roles:
- role: constrict0r.desktop
upgrade: false
# To a playbook from terminal.
ansible-playbook -i inventory my-playbook.yml -K -e \
"upgrade=false"
List of users to be created. Each non-empty username listed on users will be created.
This list can be modified by passing an users array when including the role on a playbook or via –extra-vars from a terminal.
This variable is empty by default.
# Including from terminal.
ansible localhost -m include_role -a name=constrict0r.desktop -K -e \
"{users: [mary, jhon]}"
# Including on a playbook.
- hosts: servers
roles:
- role: constrict0r.desktop
users:
- mary
- jhon
# To a playbook from terminal.
ansible-playbook -i inventory my-playbook.yml -K -e \
"{users: [mary, jhon]}"
URL or list of URLs pointing to git skeleton repositories containing layouts of directories and configuration files.
Each URL on system_skeleton will be checked to see if it points to a valid git repository, and if it does, the git repository is cloned.
The contents of each cloned repository will then be copied to each user home directory.
This variable is empty by default.
# Including from terminal.
ansible localhost -m include_role -a name=constrict0r.desktop -K -e \
"{user_skeleton: [item_path: https://gitlab.com/constrict0r/home, item_expand: false]}"
# Or:
# Including from terminal.
ansible localhost -m include_role -a name=constrict0r.desktop -K -e \
"{user_skeleton: [https://gitlab.com/constrict0r/home], expand: false}"
# Including on a playbook.
- hosts: servers
roles:
- role: constrict0r.desktop
user_skeleton:
- item_path: https://gitlab.com/constrict0r/home
item_expand: false
# Or:
# Including on a playbook.
- hosts: servers
roles:
- role: constrict0r.desktop
user_skeleton:
- https://gitlab.com/constrict0r/home
expand: false
# To a playbook from terminal.
ansible-playbook -i inventory my-playbook.yml -K -e \
"{user_skeleton: [item_path: https://gitlab.com/constrict0r/home, item_expand: false]}"
# Or:
# To a playbook from terminal.
ansible-playbook -i inventory my-playbook.yml -K -e \
"{user_skeleton: [https://gitlab.com/constrict0r/home], expand: false}"
Absolute file path or URL to a .yml file containing ansible tasks to execute.
Each file or URL on this variable will be checked to see if it exists and if it does, the task is executed.
This variable is empty by default.
# Including from terminal.
ansible localhost -m include_role -a name=constrict0r.desktop -K -e \
"{user_tasks: [item_path: https://is.gd/vVCfKI, item_expand: false]}"
# Or:
# Including from terminal.
ansible localhost -m include_role -a name=constrict0r.desktop -K -e \
"{user_tasks: [https://is.gd/vVCfKI], expand: false}"
# Including on a playbook.
- hosts: servers
roles:
- role: constrict0r.desktop
user_tasks:
- item_path: https://is.gd/vVCfKI
item_expand: false
# Or:
# Including on a playbook.
- hosts: servers
roles:
- role: constrict0r.desktop
user_tasks:
- https://is.gd/vVCfKI
expand: false
# To a playbook from terminal.
ansible-playbook -i inventory my-playbook.yml -K -e \
"{user_tasks: [item_path: https://is.gd/vVCfKI, item_expand: false]}"
# Or:
# To a playbook from terminal.
ansible-playbook -i inventory my-playbook.yml -K -e \
"{user_tasks: [https://is.gd/vVCfKI], expand: false}"
Absolute file path or URL to a .yml file that contains all or some of the variables supported by this role.
It is recommended to use a .yml or .yaml extension for the configuration file.
This variable is empty by default.
# Using file path.
ansible localhost -m include_role -a name=constrict0r.desktop -K -e \
"configuration=/home/username/my-config.yml"
# Using URL.
ansible localhost -m include_role -a name=constrict0r.desktop -K -e \
"configuration=https://my-url/my-config.yml"
To see how to write a configuration file see the YAML file format section.
When passing configuration files to this role as parameters, it’s recommended to add a .yml or .yaml extension to the each file.
It is also recommended to add three dashes at the top of each file:
---
You can include in the file the variables required for your tasks:
--- packages: - [gedit, rolldice]
If you want this role to load list of items from files and URLs you can set the expand variable to true:
--- packages: /home/username/my-config.yml expand: true
If the expand variable is false, any file path or URL found will be treated like plain text.
On the item level you can use attributes to configure how this role handles the items data.
The attributes supported by this role are:
Name of the item to load or create.
--- packages: - item_name: my-item-name
Password for the item to load or create.
--- packages: - item_pass: my-item-pass
List of groups to add users into.
---
packages:
- item_name: my-username
item_group: [disk, sudo]
Boolean value indicating if treat this item as a file path or URL or just treat it as plain text.
---
packages:
- item_expand: true
item_path: /home/username/my-config.yml
Absolute file path or URL to a .yml file.
--- packages: - item_path: /home/username/my-config.yml
This attribute also works with URLs.
If you want to run the tests, you will also need:
MIT. See the LICENSE file for more details.
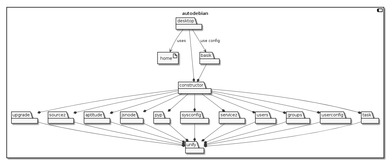
The full project structure is shown below:
The Travelling Vaudeville Villain.
Enjoy!!!




