Ansible role to apply python developer configuration.
Full documentation on Readthedocs.
Source code on:
Ingredients
Ansible role to apply python developer configuration.
This is capable of:
- Upgrade the system.
- Add apt repository sources.
- Update the apt cache.
- Uninstall apt packages.
- Install apt packages.
- Install yarn packages.
- Install pip packages.
- Apply system-wide configuration using git.
- Stop services and disable them.
- Enable services and restart them.
- Create users.
- Add users to groups.
- Apply user-wide configuration using git.
- Run custom user tasks.
By default this role applies the following configuration:
- Installs the base software:
- apt-transport-https
- bzip2
- ca-certificates
- curl
- sudo
- unrar-free
- unzip
- vim
- wget
- xz-utils
- Installs the base developer software:
- bats
- bchunks
- build-essential
- emacs
- flac
- git
- libtext-csv-perl
- make
- meld
- retext
- ssh-askpass
- texlive-bibtex-extra
- texlive-latex-base
- texlive-latex-extra
- tree
- Installs the python developer software:
- Via apt:
- direnv
- python3
- python3-pip
- python3-pytest
- python3-venv
- python3-virtualenv
- tox
- Via pip:
- ansible-lint
- autopep8
- flake8
- jedi
- poetry
- sphinx
- sphinx_rtd_theme
- rope
- yapf
- Configures the base software:
- vim
- Creates a .vimrc configuration file on each user home
- directory.
- Enable syntax highlight.
- Set two spaces instead of tabs.
- Configures the base developer software:
- emacs
- Creates a .emacs.d configuration folder on each user home
- directory.
- Enable line numbers.
- Set themes folder.
- Set wintermute theme.
- Use spaces instead of tabs.
- Configures the python developer software:
- direnv
- Enable direnv command on ~/.bashrc file.
- emacs
- C-c C-c: Evaluates the current script.
- C-RET (Enter): Evaluates the curren statement (current
- line plus the
- following nested line).
- C-c C-z: Switches between your script and the interactive
- shell.
- C-c C-d: Displays documentation for the thing under cursor
- (function or module). The documentation will pop in a different buffer, can be closed with q.
- C-c C-t: Run pytest tests.
- M-x tox-current-test: Run tox tests for current test.
- M-x tox-current-class: Run tox tests for current class.
- M-x pdb: Run PDB on a new window.
- C-x: Set breakpoint on current line.
- poetry
- Add poetry path to the ~/.profile file to maintain
- dependecies isolated.
- Enable elpy virtual enviroments on the ~/.bashrc file.
- Creates the following home directory layout:
home/ ├── .emacs.d │ ├── config │ │ ├── base.el │ │ ├── org.el | │ └── python.el │ ├── init.el │ └── themes │ └── wintermute-theme.el └── .vimrc
- Modifies the following files:
home/ ├── .bashrc └── .profile
- To install and execute:
ansible-galaxy install constrict0r.develpy ansible localhost -m include_role -a name=constrict0r.develpy -K
- Passing variables:
ansible localhost -m include_role -a name=constrict0r.develpy -K \
-e "{packages: [gedit, rolldice]}"
- To include the role on a playbook:
- hosts: servers
roles:
- {role: constrict0r.develpy}
- To include the role as dependency on another role:
dependencies:
- role: constrict0r.develpy
packages: [gedit, rolldice]
- To use the role from tasks:
- name: Execute role task.
import_role:
name: constrict0r.develpy
vars:
packages: [gedit, rolldice]
To run tests:
cd develpy chmod +x testme.sh ./testme.sh
On some tests you may need to use sudo to succeed.
In order to run tests with pytest, execute the following steps:
- Inside your project’s root folder, create a tests directory:
cd my-project mkdir tests
- Add your test file inside the tests folder, be sure to prefix it
- with the text test_, for example test_my_test.py.
touch tests/test_my_test.py
- Inside the test file add some test functions, each function name
- must be prefixed with the text test_:
def tests_ok():
print('ok')
- Call pytest using the command:
python3 -m pytest tests/
If you want to use a virtualenv for running your tests, from a terminal:
- Create the virtual environment:
python3 -m venv .
- Activate the virtual environment:
source bin/activate
- Install pytest on the virtual environment:
python3 -m pip install pytest
- Then run the tests:
python3 -m pytest tests/
On emacs, you can use the following keybindings:
- C-c C-c: Execute current script.
- C-c C-t: Execute pytest tests.
For more keybinding available see the elpy documentation.
In order to run tox, execute the following steps:
- Create a folder named tests.
- Add your tests to the created folder.
- On the root directory of your project, create a tox.ini file with
- the following contents:
[tox]
skipsdist = True
envlist = py{37}
[testenv]
deps =
pytest
commands =
python3 -m pytest tests
- Finally call tox:
tox
To run tox form emacs, step over the name of a test function and execute the keybindings:
M-x tox-current-test RET
Or you can run the entire test suite with:
M-x tox-current-class: Execute current tox test suite.
To make emacs automatically load a virtual enviroment when a file inside a project is edited, follow the steps:
- Create a virtual enviroment inside ·/.virtualenvs, for example
- name it my_virtualenv:
python3 -m venv ~/.virtualenvs/my_virtualenv
- Add a file named .dir-locals.el on the root directory of your
- project with the following content:
;; Directory Local Variables ;; Activate 'my_virtualenv' virtual enviroment from emacs. ((nil . ((pyvenv-workon . "my_virtualenv"))))
Now if you open a file of your project the virtual enviroment my_virtualenv will be enabled automatically.
In order to run pdb from emacs when using a virtual enviroment, execute the steps:
- Create your virtual enviroment:
python3 -m venv ~/.virtualenvs/my_virtualenv
- Copy pdb3 from the system path to the newly created virtual
- enviroment:
cp /usr/bin/pdb3 ~/.virtualenvs/my_virtualenv/bin/pdb
- Edit the file ~/.virtualenvs/my_virtualenv/bin/pdb and change the
- first line from:
#! /usr/bin/python3.7
- To:
#! /home/username/.virtualenvs/my_virtualenv/bin/python3
- If you are developing a python package, inside emacs and on first
- editing, install your package running:
M-x shell RET python setup.py install RET
- You can now call pdb with
M-x pdb
You will be prompted (on the minibuffer) for a way to run pdb (i.e.: run pdb like this: pdb), you must run pdb passing the path to your file:
pdb my_module.py
- You can now use the following keybindings:
- M-x pdb my_module.py RET: Run PDB on a new window. - C-x: Set breakpoint on current line. - c: Run up to the breakpoint. - n: Next line. - s: Explore (search) functions on current line. - p: Watch a variable. - w: Print out the stack. - u: Go up on the stack. - d: Go down on the stack.
In order to use python poetry you will need a pyproject.toml file similar to the following:
[tool.poetry]
name = "my-project"
version = "0.1.0"
description = "My description"
authors = ["username <username@protonmail.com>"]
license="MIT"
readme = ""
homepage="https://gitlab.com/username/my-project"
repository="https://gitlab.com/username/my-project"
documentation="https://project.readthedocs.io"
keywords = ["devel", "tools"]
classifiers = [
'Topic :: Software Development :: Devel Tools',
'License :: OSI Approved :: MIT License',
]
[tool.poetry.dev-dependencies]
pytest = "^=5.4"
tox = "^3.14"
[tool.poetry.dependencies]
click = "^7.0"
python = "^3.7"
[tool.poetry.scripts]
my-project = "my_project.cli:main"
[tool.tox]
legacy_tox_ini= """
[tox]
skipsdist = True
envlist = py{37}
[testenv]
deps =
poetry
pytest
commands =
poetry install
pytest
"""
[build-system]
requires = ["poetry>=0.12"]
build-backend = "poetry.masonry.api"
And then run poetry as a python3 module:
python3 -m poetry install
You can execute poetry on emacs running the command:
M-x poetry RET
The following variables are supported:
Boolean value indicating if load items from file paths or URLs or just treat files and URLs as plain text.
If set to true this role will attempt to load items from the especified paths and URLs.
If set to false each file path or URL found on packages will be treated as plain text.
This variable is set to true by default.
ansible localhost -m include_role -a name=constrict0r.develpy \
-e "expand=true configuration='/home/username/my-config.yml' titles='packages'"
If you wish to override the value of this variable, specify an item_path and an item_expand attributes when passing the item, the item_path attribute can be used with URLs too:
ansible localhost -m include_role -a name=constrict0r.develpy \
-e "{expand: false,
packages: [ \
item_path: '/home/username/my-config.yml', \
item_expand: false \
], titles: 'packages'}"
To prevent any unexpected behaviour, it is recommended to always specify this variable when calling this role.
List of groups to add all users into. Each non-empty username will be added to the groups specified on this variable.
This list can be modified by passing an groups array when including the role on a playbook or via –extra-vars from a terminal.
This variable is empty by default.
# Including from terminal.
ansible localhost -m include_role -a name=constrict0r.develpy -K -e \
"{group: [disk, sudo]}"
# Including on a playbook.
- hosts: servers
roles:
- role: constrict0r.develpy
group:
- disk
- sudo
# To a playbook from terminal.
ansible-playbook -i inventory my-playbook.yml -K -e \
"{group: [disk, sudo]}"
List of packages to install via apt.
This list can be modified by passing a packages array when including the role on a playbook or via –extra-vars from a terminal.
This variable is empty by default.
# Including from terminal.
ansible localhost -m include_role -a name=constrict0r.develpy -K -e \
"{packages: [gedit, rolldice]}"
# Including on a playbook.
- hosts: servers
roles:
- role: constrict0r.develpy
packages:
- gedit
- rolldice
# To a playbook from terminal.
ansible-playbook -i inventory my-playbook.yml -K -e \
"{packages: [gedit, rolldice]}"
List of packages to install via yarn.
This list can be modified by passing a packages_js array when including the role on a playbook or via –extra-vars from a terminal.
If you want to install a specific package version, then specify name and version attributes for the package.
This variable is empty by default.
# Including from terminal.
ansible localhost -m include_role -a name=constrict0r.develpy -K -e \
"{packages_js: [node-red, {name: requests, version: 2.22.0}]}"
# Including on a playbook.
- hosts: servers
roles:
- role: constrict0r.develpy
packages_js:
- node-red
- name: requests
version: 2.22.0
# To a playbook from terminal.
ansible-playbook -i inventory my-playbook.yml -K -e \
"{packages_js: [node-red, {name: requests, version: 2.22.0}]}"
List of packages to install via pip.
This list can be modified by passing a packages_pip array when including the role on a playbook or via –extra-vars from a terminal.
If you want to install a specific package version, append the version to the package name.
This variable is empty by default.
# Including from terminal.
ansible localhost -m include_role -a name=constrict0r.develpy -K -e \
"{packages_pip: ['bottle==0.12.17', 'whisper']}"
# Including on a playbook.
- hosts: servers
roles:
- role: constrict0r.develpy
packages_pip:
- bottle==0.12.17
- whisper
# To a playbook from terminal.
ansible-playbook -i inventory my-playbook.yml -K -e \
"{packages_pip: ['bottle==0.12.17', 'whisper']}"
List of packages to purge using apt.
This list can be modified by passing a packages_purge array when including the role on a playbook or via –extra-vars from a terminal.
This variable is empty by default.
# Including from terminal.
ansible localhost -m include_role -a name=constrict0r.develpy -K -e \
"{packages_purge: [gedit, rolldice]}"
# Including on a playbook.
- hosts: servers
roles:
- role: constrict0r.develpy
packages_purge:
- gedit
- rolldice
# To a playbook from terminal.
ansible-playbook -i inventory my-playbook.yml -K -e \
"{packages_purge: [gedit, rolldice]}"
If an user do not specifies the password attribute, this password will be setted for that user.
This password will only be setted for new users and do not affects existent users.
This variable defaults to 1234.
# Including from terminal.
ansible localhost -m include_role -a name=constrict0r.develpy -K -e \
"{password: 4321}"
# Including on a playbook.
- hosts: servers
roles:
- role: constrict0r.develpy
password: 4321
# To a playbook from terminal.
ansible-playbook -i inventory my-playbook.yml -K -e \
"password=4321"
List of repositories to add to the apt sources.
This list can be modified by passing a repositories array when including the role on a playbook or via –extra-vars from a terminal.
This variable is empty by default.
# Including from terminal.
ansible localhost -m include_role -a name=constrict0r.develpy -K -e \
"{repositories: [{ \
name: multimedia, \
repo: 'deb http://www.debian-multimedia.org sid main' \
}]}}"
# Including on a playbook.
- hosts: servers
roles:
- role: constrict0r.develpy
repositories:
- name: multimedia
repo: deb http://www.debian-multimedia.org sid main
# To a playbook from terminal.
ansible-playbook -i inventory my-playbook.yml -K -e \
"{repositories: [{ \
name: multimedia, \
repo: 'deb http://www.debian-multimedia.org sid main' \
}]}}"
List of services to enable and start.
This list can be modified by passing a services array when including the role on a playbook or via –extra-vars from a terminal.
This variable is empty by default.
# Including from terminal.
ansible localhost -m include_role -a name=constrict0r.develpy -K -e \
"{services: [mosquitto, nginx]}"
# Including on a playbook.
- hosts: servers
roles:
- role: constrict0r.develpy
services:
- mosquitto
- nginx
# To a playbook from terminal.
ansible-playbook -i inventory my-playbook.yml -K -e \
"{services: [mosquitto, nginx]}"
List of services to stop and disable.
This list can be modified by passing a services_disable array when including the role on a playbook or via –extra-vars from a terminal.
This variable is empty by default.
# Including from terminal.
ansible localhost -m include_role -a name=constrict0r.develpy -K -e \
"{services_disable: [mosquitto, nginx]}"
# Including on a playbook.
- hosts: servers
roles:
- role: constrict0r.develpy
services_disable:
- mosquitto
- nginx
# To a playbook from terminal.
ansible-playbook -i inventory my-playbook.yml -K -e \
"{services_disable: [mosquitto, nginx]}"
URL or list of URLs pointing to git skeleton repositories containing layouts of directories and configuration files.
Each URL on system_skeleton will be checked to see if it points to a valid git repository, and if it does, the git repository is cloned.
The contents of each cloned repository will then be copied to the root of the filesystem as a simple method to apply system-wide configuration.
This variable is empty by default.
# Including from terminal.
ansible localhost -m include_role -a name=constrict0r.develpy -K -e \
"{system_skeleton: [item_path: https://gitlab.com/huertico/server, item_expand: false]}"
# Or:
# Including from terminal.
ansible localhost -m include_role -a name=constrict0r.develpy -K -e \
"{system_skeleton:https://gitlab.com/huertico/server, expand: false}"
# Including on a playbook.
- hosts: servers
roles:
- role: constrict0r.develpy
system_skeleton:
- item_path: https://gitlab.com/huertico/server
item_expand: false
- item_path: https://gitlab.com/huertico/client
item_expand: false
# Or:
# Including on a playbook.
- hosts: servers
roles:
- role: constrict0r.develpy
system_skeleton:
- https://gitlab.com/huertico/server
- https://gitlab.com/huertico/client
expand: false
# To a playbook from terminal.
ansible-playbook -i inventory my-playbook.yml -K -e \
"{system_skeleton: [item_path: https://gitlab.com/huertico/server, item_expand: false]}"
# Or:
# To a playbook from terminal.
ansible-playbook -i inventory my-playbook.yml -K -e \
"{system_skeleton: [https://gitlab.com/huertico/server], expand: false}"
Boolean variable that defines if a system full upgrade is performed or not.
If set to true a full system upgrade is executed.
This variable is set to true by default.
# Including from terminal.
ansible localhost -m include_role -a name=constrict0r.develpy -K -e \
"upgrade=false"
# Including on a playbook.
- hosts: servers
roles:
- role: constrict0r.develpy
upgrade: false
# To a playbook from terminal.
ansible-playbook -i inventory my-playbook.yml -K -e \
"upgrade=false"
List of users to be created. Each non-empty username listed on users will be created.
This list can be modified by passing an users array when including the role on a playbook or via –extra-vars from a terminal.
This variable is empty by default.
# Including from terminal.
ansible localhost -m include_role -a name=constrict0r.develpy -K -e \
"{users: [mary, jhon]}"
# Including on a playbook.
- hosts: servers
roles:
- role: constrict0r.develpy
users:
- mary
- jhon
# To a playbook from terminal.
ansible-playbook -i inventory my-playbook.yml -K -e \
"{users: [mary, jhon]}"
URL or list of URLs pointing to git skeleton repositories containing layouts of directories and configuration files.
Each URL on system_skeleton will be checked to see if it points to a valid git repository, and if it does, the git repository is cloned.
The contents of each cloned repository will then be copied to each user home directory.
This variable is empty by default.
# Including from terminal.
ansible localhost -m include_role -a name=constrict0r.develpy -K -e \
"{user_skeleton: [item_path: https://gitlab.com/constrict0r/home, item_expand: false]}"
# Or:
# Including from terminal.
ansible localhost -m include_role -a name=constrict0r.develpy -K -e \
"{user_skeleton: [https://gitlab.com/constrict0r/home], expand: false}"
# Including on a playbook.
- hosts: servers
roles:
- role: constrict0r.develpy
user_skeleton:
- item_path: https://gitlab.com/constrict0r/home
item_expand: false
# Or:
# Including on a playbook.
- hosts: servers
roles:
- role: constrict0r.develpy
user_skeleton:
- https://gitlab.com/constrict0r/home
expand: false
# To a playbook from terminal.
ansible-playbook -i inventory my-playbook.yml -K -e \
"{user_skeleton: [item_path: https://gitlab.com/constrict0r/home, item_expand: false]}"
# Or:
# To a playbook from terminal.
ansible-playbook -i inventory my-playbook.yml -K -e \
"{user_skeleton: [https://gitlab.com/constrict0r/home], expand: false}"
Absolute file path or URL to a .yml file containing ansible tasks to execute.
Each file or URL on this variable will be checked to see if it exists and if it does, the task is executed.
This variable is empty by default.
# Including from terminal.
ansible localhost -m include_role -a name=constrict0r.develpy -K -e \
"{user_tasks: [item_path: https://is.gd/vVCfKI, item_expand: false]}"
# Or:
# Including from terminal.
ansible localhost -m include_role -a name=constrict0r.develpy -K -e \
"{user_tasks: [https://is.gd/vVCfKI], expand: false}"
# Including on a playbook.
- hosts: servers
roles:
- role: constrict0r.develpy
user_tasks:
- item_path: https://is.gd/vVCfKI
item_expand: false
# Or:
# Including on a playbook.
- hosts: servers
roles:
- role: constrict0r.develpy
user_tasks:
- https://is.gd/vVCfKI
expand: false
# To a playbook from terminal.
ansible-playbook -i inventory my-playbook.yml -K -e \
"{user_tasks: [item_path: https://is.gd/vVCfKI, item_expand: false]}"
# Or:
# To a playbook from terminal.
ansible-playbook -i inventory my-playbook.yml -K -e \
"{user_tasks: [https://is.gd/vVCfKI], expand: false}"
Absolute file path or URL to a .yml file that contains all or some of the variables supported by this role.
It is recommended to use a .yml or .yaml extension for the configuration file.
This variable is empty by default.
# Using file path.
ansible localhost -m include_role -a name=constrict0r.develpy -K -e \
"configuration=/home/username/my-config.yml"
# Using URL.
ansible localhost -m include_role -a name=constrict0r.develpy -K -e \
"configuration=https://my-url/my-config.yml"
To see how to write a configuration file see the YAML file format section.
When passing configuration files to this role as parameters, it’s recommended to add a .yml or .yaml extension to the each file.
It is also recommended to add three dashes at the top of each file:
---
You can include in the file the variables required for your tasks:
--- packages: - [gedit, rolldice]
If you want this role to load list of items from files and URLs you can set the expand variable to true:
--- packages: /home/username/my-config.yml expand: true
If the expand variable is false, any file path or URL found will be treated like plain text.
On the item level you can use attributes to configure how this role handles the items data.
The attributes supported by this role are:
Name of the item to load or create.
--- packages: - item_name: my-item-name
Password for the item to load or create.
--- packages: - item_pass: my-item-pass
List of groups to add users into.
---
packages:
- item_name: my-username
item_group: [disk, sudo]
Boolean value indicating if treat this item as a file path or URL or just treat it as plain text.
---
packages:
- item_expand: true
item_path: /home/username/my-config.yml
Absolute file path or URL to a .yml file.
--- packages: - item_path: /home/username/my-config.yml
This attribute also works with URLs.
If you want to run the tests, you will also need:
MIT. See the LICENSE file for more details.
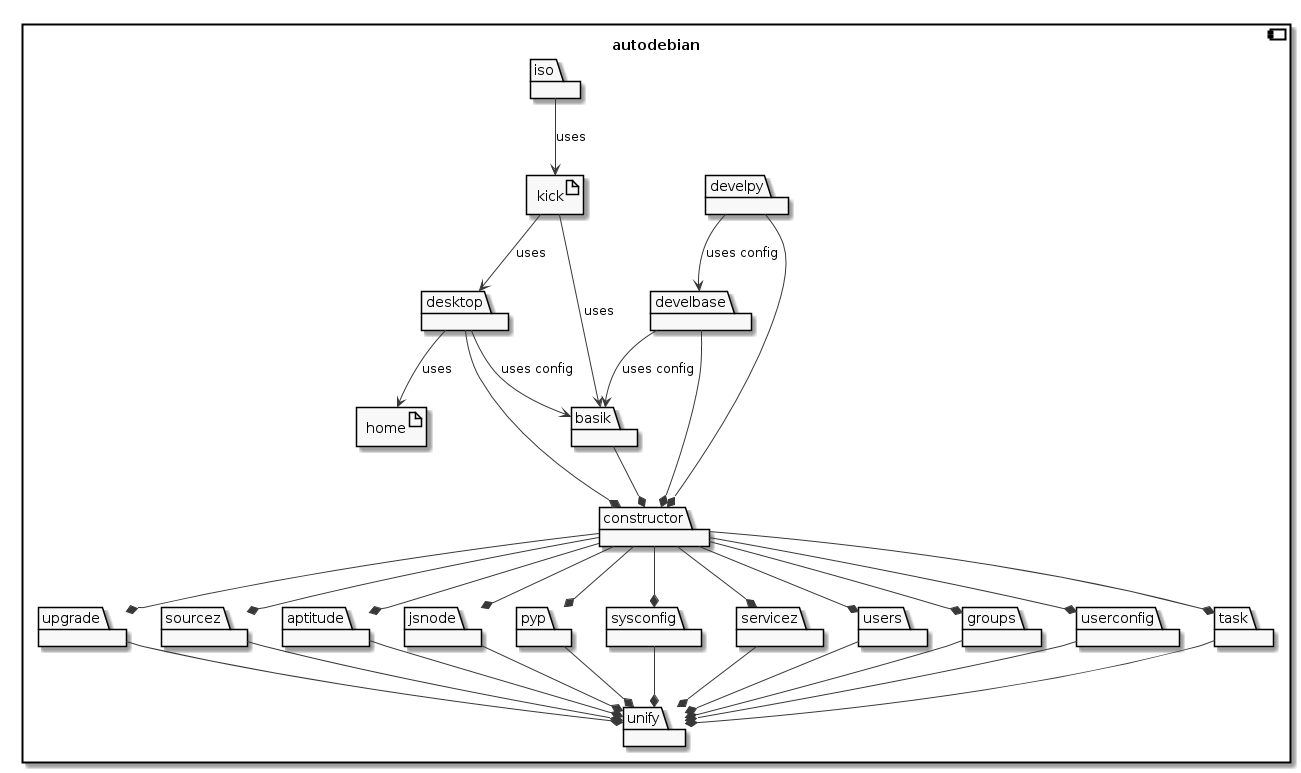
The full project structure is shown below:
The Travelling Vaudeville Villain.
Enjoy!!!




