Ansible role to apply user-wide configuration.
Full documentation on Readthedocs.
Source code on:
Ingredients
Ansible role to apply user wide configuration.
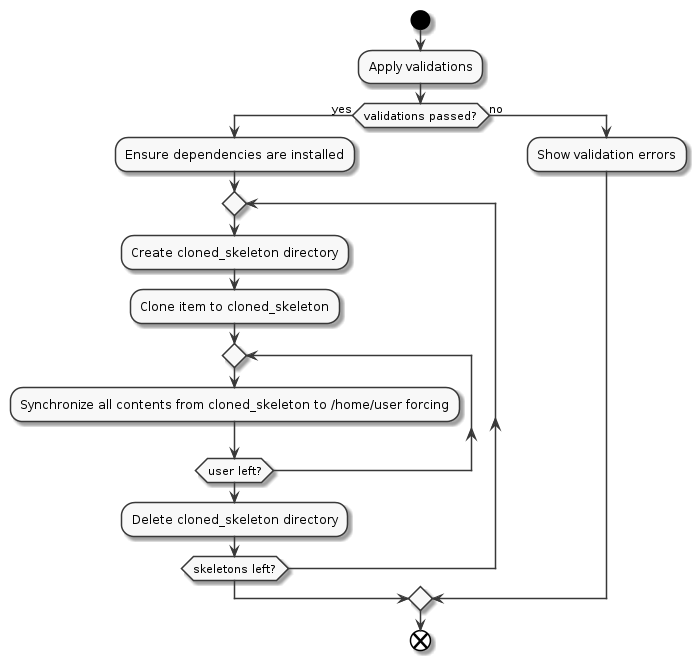
This role performs the following actions:
- Ensure the requirements are installed.
- Ensure the current user can obtain administrative (root)
- permissions.
- Update the apt cache.
- Ensure dependencies are installed.
- If the user_skeleton variable is defined and the users
- variable is defined, clone the git repositories listed into each user home folder.
- If the configuration variable is defined and the users
- variable is defined, clone the git repositories listed on it into each user home folder.
This role expand files or URLs by default so you must write your items like:
user_skeleton:
- item_path: ['https://github.com/constrict0r/home']
item_expand: false
You can change this default behaviour by:
- Setting the expand variable to false.
Or
- Add to an item the attribute item_expand setted to true.
- To install and execute:
ansible-galaxy install constrict0r.userconfig ansible localhost -m include_role -a name=constrict0r.userconfig -K
- Passing variables:
ansible localhost -m include_role -a name=constrict0r.userconfig -K \
-e "{user_skeleton: ['https://is.gd/NujCGE']}"
- To include the role on a playbook:
- hosts: servers
roles:
- {role: constrict0r.userconfig}
- To include the role as dependency on another role:
dependencies:
- role: constrict0r.userconfig
user_skeleton: ['https://github.com/constrict0r/home']
- To use the role from tasks:
- name: Execute role task.
import_role:
name: constrict0r.userconfig
vars:
user_skeleton: ['https://github.com/constrict0r/home']
To run tests:
cd userconfig chmod +x testme.sh ./testme.sh
On some tests you may need to use sudo to succeed.
The following variables are supported:
Boolean value indicating if load items from file paths or URLs or just treat files and URLs as plain text.
If set to true this role will attempt to load items from the especified paths and URLs.
If set to false each file path or URL found on user_skeleton will be treated as plain text.
This variable is set to true by default.
ansible localhost -m include_role -a name=constrict0r.userconfig \
-e "expand=true configuration='/home/username/my-config.yml' titles='user_skeleton'"
If you wish to override the value of this variable, specify an item_path and an item_expand attributes when passing the item, the item_path attribute can be used with URLs too:
ansible localhost -m include_role -a name=constrict0r.userconfig \
-e "{expand: false,
user_skeleton: [ \
item_path: '/home/username/my-config.yml', \
item_expand: false \
], titles: 'user_skeleton'}"
To prevent any unexpected behaviour, it is recommended to always specify this variable when calling this role.
List of users to be created. Each non-empty username listed on users will be created.
This list can be modified by passing an users array when including the role on a playbook or via –extra-vars from a terminal.
This variable is empty by default.
# Including from terminal.
ansible localhost -m include_role -a name=constrict0r.userconfig -K -e \
"{users: [mary, jhon]}"
# Including on a playbook.
- hosts: servers
roles:
- role: constrict0r.userconfig
users:
- mary
- jhon
# To a playbook from terminal.
ansible-playbook -i inventory my-playbook.yml -K -e \
"{users: [mary, jhon]}"
URL or list of URLs pointing to git skeleton repositories containing layouts of directories and configuration files.
Each URL on system_skeleton will be checked to see if it points to a valid git repository, and if it does, the git repository is cloned.
The contents of each cloned repository will then be copied to each user home directory.
This variable is empty by default.
# Including from terminal.
ansible localhost -m include_role -a name=constrict0r.userconfig -K -e \
"{user_skeleton: [item_path: https://gitlab.com/constrict0r/home, item_expand: false]}"
# Or:
# Including from terminal.
ansible localhost -m include_role -a name=constrict0r.userconfig -K -e \
"{user_skeleton: [https://gitlab.com/constrict0r/home], expand: false}"
# Including on a playbook.
- hosts: servers
roles:
- role: constrict0r.userconfig
user_skeleton:
- item_path: https://gitlab.com/constrict0r/home
item_expand: false
# Or:
# Including on a playbook.
- hosts: servers
roles:
- role: constrict0r.userconfig
user_skeleton:
- https://gitlab.com/constrict0r/home
expand: false
# To a playbook from terminal.
ansible-playbook -i inventory my-playbook.yml -K -e \
"{user_skeleton: [item_path: https://gitlab.com/constrict0r/home, item_expand: false]}"
# Or:
# To a playbook from terminal.
ansible-playbook -i inventory my-playbook.yml -K -e \
"{user_skeleton: [https://gitlab.com/constrict0r/home], expand: false}"
Absolute file path or URL to a .yml file that contains all or some of the variables supported by this role.
It is recommended to use a .yml or .yaml extension for the configuration file.
This variable is empty by default.
# Using file path.
ansible localhost -m include_role -a name=constrict0r.userconfig -K -e \
"configuration=/home/username/my-config.yml"
# Using URL.
ansible localhost -m include_role -a name=constrict0r.userconfig -K -e \
"configuration=https://my-url/my-config.yml"
To see how to write a configuration file see the YAML file format section.
When passing configuration files to this role as parameters, it’s recommended to add a .yml or .yaml extension to the each file.
It is also recommended to add three dashes at the top of each file:
---
You can include in the file the variables required for your tasks:
--- user_skeleton: - ['https://github.com/constrict0r/home']
If you want this role to load list of items from files and URLs you can set the expand variable to true:
--- user_skeleton: /home/username/my-config.yml expand: true
If the expand variable is false, any file path or URL found will be treated like plain text.
On the item level you can use attributes to configure how this role handles the items data.
The attributes supported by this role are:
Boolean value indicating if treat this item as a file path or URL or just treat it as plain text.
---
user_skeleton:
- item_expand: true
item_path: /home/username/my-config.yml
Absolute file path or URL to a .yml file.
--- user_skeleton: - item_path: /home/username/my-config.yml
This attribute also works with URLs.
If you want to run the tests, you will also need:
This role changes the ownership of the files on each /home/username folder:
chown -R username:username /home/username
MIT. See the LICENSE file for more details.
The full project structure is shown below:
The project data flow is shown below:
The Travelling Vaudeville Villain.
Enjoy!!!





