-
Notifications
You must be signed in to change notification settings - Fork 27
Home
Frans Ward edited this page Apr 15, 2021
·
22 revisions
A general overview of the rationale behind the specification and how the specification relates to other elements is provided using the ROSA scan structure:
- Doel / Purpose
- Werkingsgebied / Implementations
- Toepassingsgebied / Scope
- Bovensectorale samenwerking / Cross-sectoral cooperation
- IBP (inclusief mapping OOAPI op HORA voor BIV) / Confidentiality, Integrity and Availability
- IAA / Identification, Authentication and Authorization
- Gegevensuitwisseling in de keten / Data exchange and relations with other specifications
- Governance model
- Ketenprocessen / Supply chain
- Zeggenschappen / Data ownership
- Referentiecomponenten en applicaties / References, implementations and examples
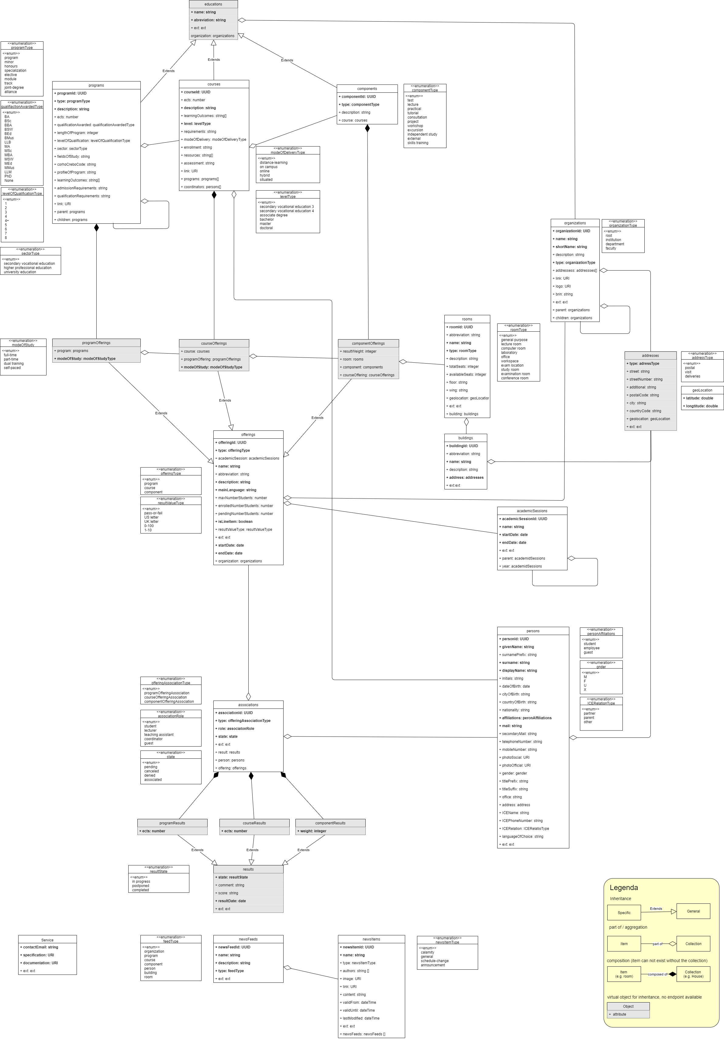
Previous models and an overview of the current object model can be found in the links and image below:
