Ao reprovar em disciplinas, estar em uma grande divergente da atual ou mesmo questões pessoais não conseguir matricular-se em disciplinas correspondentes a seu período letivo, infelizmente por não ser regular na grade vigente acabam tendo grande dificuldade em qual disciplina escolher e qual terá mais benefício pegando o quanto antes, fazendo escolhas não tão felizes e passando mais tempo para cursar todas as disciplinas, além de incertezas e estresse.
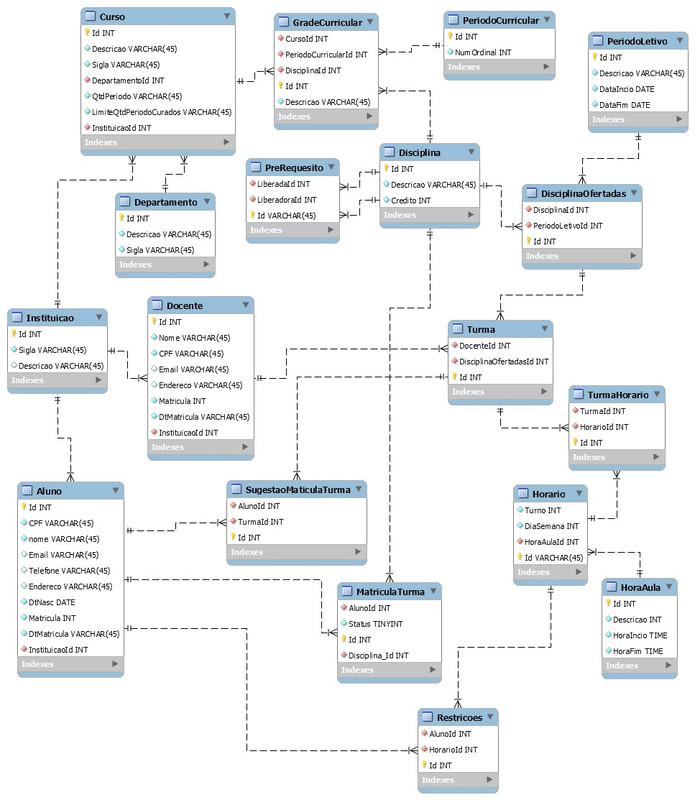
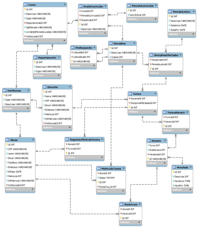
Com o desenvolvimento do sistema Sistemas Gerenciador de disciplinas para discentes (Shortcut), os discentes poderão se matricular com maior certeza nas disciplinas, já que o aplicativo gerou as disciplinas mais adequadas para o aluno cursar no momento. O sistema decide baseado nos pré requisitos de cada disciplina, na grade curricular do curso no semestre, nas restrições do aluno e quais ele já realizou.
- Apresentar os requisitos funcionais
- Apresentar os requisitos não-funcionais
- Indicar os membros da equipe
- Exibir repositório e dicas que são comuns
- Perfis de usuário
- Cadastro de usuário
- Cadastro de Instituição
- Cadastro de curso
- Cadastro de disciplina
- Importação de disciplinas
- Cadastro de turma
- Cadastro de período letivo
- Cadstro de período curricular
- Cadastro de restrições
- Cadastro de disciplinas cursadas
- Listagem de disciplinas cursadas
- Apresentação de tempo de permanência experado no curso
- Importação de turmas ofertadas
- Listagem de turmas ofertadas
- Geração de Horário
- Apresentação de disciplinas alternativas
- Geração de pdf de horários
- Geração de alternativas de horários
- Listagem de usuário por tempo mínimo de permanência
- Contagem de usuários por determinada disciplinas
- Utilizar .NET CORE 3.1+
- Utilizar EF Core para manipução de dados
- Possuir, pelo menos um, relacionamento 1:1 (um para um)
- Possuir, pelo menos um, relacionamento 1:N (um para muitos)
- Possuir, pelo menos um, relacionamento M:N (muito para muitos)
- Fazer um programa, em C# com Entity Framework, para realizar carga inicial dos dados
- Rayssa Silva Andrade (líder)
- Eduardo Andrade Santana
- Diogenes Araujo de Oliveira Junior
- https://github.com/CBSIIFSLagarto/2021_1_web2
- Documentação sobre Diretrizes de design de estrutura
- A collection of awesome .NET CORE libraries, tools, frameworks, and software
- A collection of awesome .NET libraries, tools, frameworks, and software - Referência, pois é para .NET e não .NET CORE
- Banco de dados
- Sqlserver e docker: um guia instantâneo
- Migrations
- Carga de dados iniciais (seed data)
- Globalização
- Tela
O github contém várias ferramentas que permitem o gerenciamento projeto, promovendo entre outros recursos a rastreabilidade e o gerenciamento das atividades. Saiba mais nos links abaixo.
- Gerenciar seu trabalho no GitHub
- Closing issues using keywords
- Vinculando uma pull request a um problema
- GitHub: How can I close the two issues with commit message?
| Data | Descrição |
|---|---|
| 14/01/2021 | Definição do projeto a ser executado |
| ??/02/2020 | Modelo implementado no EF Core |
| ??/02/2020 | Aplicação que permite a carga incial/teste do modelo implementado com EF Core |
| ??/03/2020 | Entrega de protótipos das principais telas do sistema proposto (e que atendam aos itens descritos no REQUISITOS NÃO FUNCIONAIS) |
Este projeto é um template para a definição da avaliação da disciplina programação web 2, do período de 2021.1 (aulas remotas), do IFS



